新闻资讯

鼎力相助|欧盟就PFAS全面限制提案启动公众咨询!

2026年3月26日,欧洲化学品管理局(ECHA)正式启动对其社会经济分析委员会(SEAC)关于PFAS限制提案的意见公众咨询窗口。公众咨询期将持续至2026年5月25日,利益相关者可在此期间提供基于证据的意见,以帮助制定SEAC的最终意见。

SEAC将充分考虑在公众咨询期间收到的相关信息,并预计在2026年底前采纳最终意见,届时,ECHA各委员会对提案的科学评估阶段将正式结束。基于RAC和SEAC的最终意见,委员会将提出限制方案,供由欧盟成员国组成的REACH委员会讨论和表决。表决通过后,相关限制措施将正式生效,企业需严格遵守。
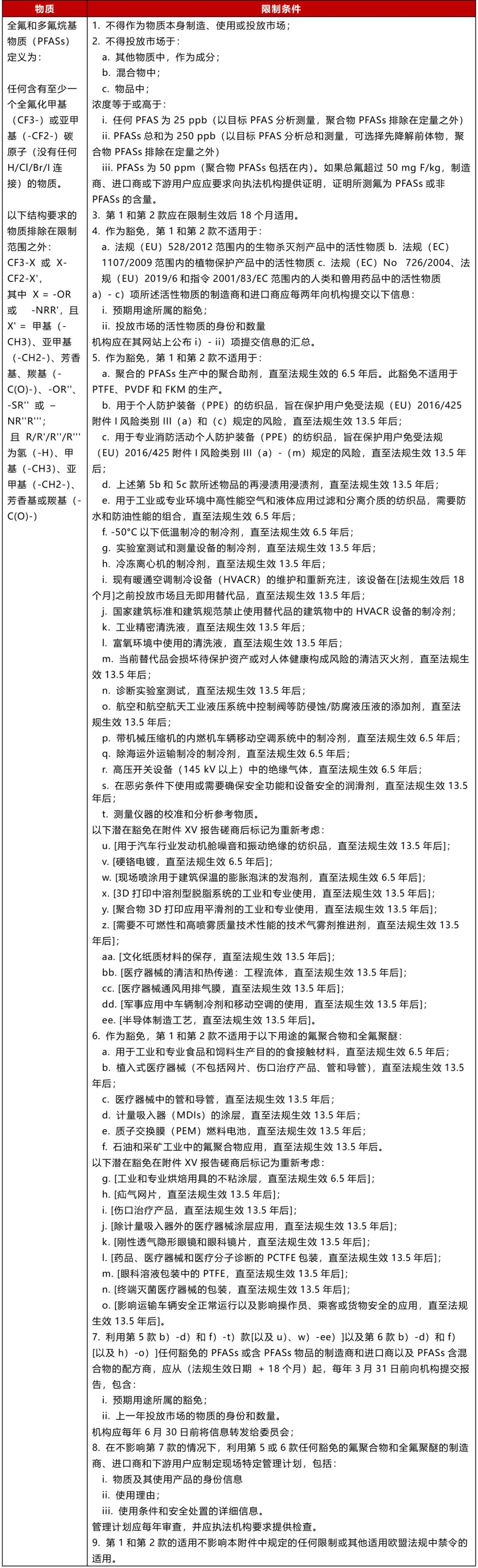
PFAS限制提案的主要内容如下:
11.jpg